| Database design asylum attendant commission secretariat - I need your opinion [message #684931] |
Tue, 28 September 2021 08:43 |
 |
Liuc
Messages: 1 Registered: September 2021
|
Junior Member |
|
|
Hi,
let me first apologize for my english.
I'm not so skilled in database design, so I need your help.
The project I'm working on is not for commercial purposes (I am a volunteer).
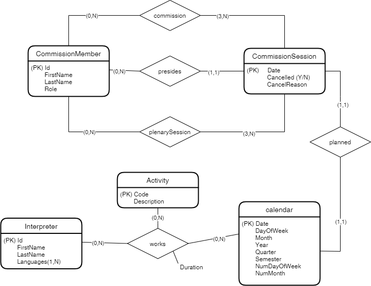
I have to create a database for the secretariat of a commission for asylum seekers.
One commission member is chosen as president and another as his deputy.
At the start of every month, the secretary plans the calendar of the commission’s sessions for the next month.
Each session, the commission is composed by the President, or his deputy, and by at least three other members.
If the session is cancelled, the reason must be noted.
Each session, every member of the commission interviews at least one asylum applicant with the help of an interpreter.
When all interviews are done, some members of the commission and the president meets in a plenary session to decide.
The secretary must keep track of who partecipates to the plenary session.
Some interpreters works for the commission.
They can be called to translate documents produced by the applicant (even when ther are no sessione planned) or to ensure translation service during the interview.
This two activities must be noted separately.
Monthly, the secretariat have to calculate :
• for each commission’s member - the number of worked days and the number of plenary session he attended;
• for each interpreter - the number of worked hours per day differentiating between document translation and interview translation.
In the attachment you can see my solution. I need your opinion.

Update
Because each member is only of a specific "type" (i.e. President, Alternate President, Commission member), I thought to introduce a new entity MemberType.
How would you model the relationship betewen CommissionMember and CommissionSession ?
Is it more accurate to leave two relationships (presides and commission) to highlight the different role played in the relationship, or should I have only one relationship (the role is implicit in the membership type).
I think that using two relationships is better because the diagram gives "more information" (semantically).
Am I right?
Option 1 : 
Option 2: 
-
Attachment: ER.png
(Size: 42.84KB, Downloaded 4052 times)
[Updated on: Wed, 29 September 2021 05:43] Report message to a moderator
|
|
|
|